
本次交易有助于上市公司实现主业转型,整合中国五矿优质铁矿资源,促进上市公司产业升级,增强上市公司综合实力以及抵御经营风险的能力。
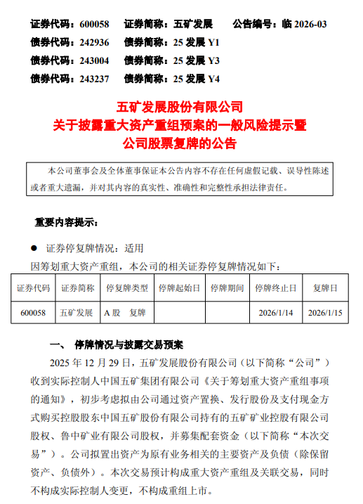
1月14日,五矿发展(600058.SH)发布重大资产重组预案,公司拟以原有业务相关的主要资产及负债与五矿股份持有的五矿矿业100%股权、鲁中矿业100%股权中的等值部分进行资产置换,拟置入资产和拟置出资产交易价格之间的差额部分,开云app官方最新下载由上市公司向五矿股份以发行股份及支付现金方式购买,并向特定投资者发行股份募集配套资金。
本次交易拟置出上市公司原有业务相关主要资产,置入资产主营业务为铁矿石的开采、选矿加工和铁精粉产品销售。本次交易有助于上市公司实现主业转型,整合中国五矿优质铁矿资源,促进上市公司产业升级,增强上市公司综合实力以及抵御经营风险的能力。公司股票于2026年1月15日复牌。
{jz:field.toptypename/}